ELECTRICAL

ELECTRICAL

Right from dealing with the higher voltages to designing lighting, earthing, lightning and cathodic protection systems are designed by our professional team of electrical engineers to required standards and with focus on safety, reliability, quality and sustainability. Our comprehensive electrical engineering services cover power distribution, protection systems, and specialized installations, ensuring optimal performance, energy efficiency, and compliance with international standards while maintaining the highest levels of safety and operational reliability for industrial, commercial, and infrastructure projects.

Electrical Services
Hazardous Area Classification
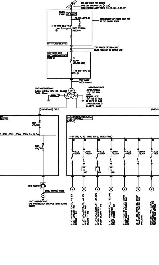
Single Line Diagrams & Schematics
Substation Design & Engineering
Electrical Load Analysis & Schedules
Equipment Sizing & Specifications
Material Requisitions & Vendor Reviews
Electrical System Studies & Analysis
Cable System Design & Layouts
Lighting & Small Power Systems
Grounding & Lightning Protection
Fire Alarm & Detection Systems
CCTV & Communication Systems
Cathodic Protection Design
Electrical Heat Tracing Systems

We deliver complete electrical engineering solutions including power distribution, substation design, hazardous area classification, lighting, grounding, protection systems, and specialized industrial installations.

All our electrical systems are designed in accordance with international standards and codes, with a strong focus on safety, reliability, energy efficiency, and operational integrity.

Yes. We provide end-to-end support including system studies, equipment sizing, material requisitions, vendor reviews, and technical evaluations to ensure seamless project execution.